Нужны мастера?
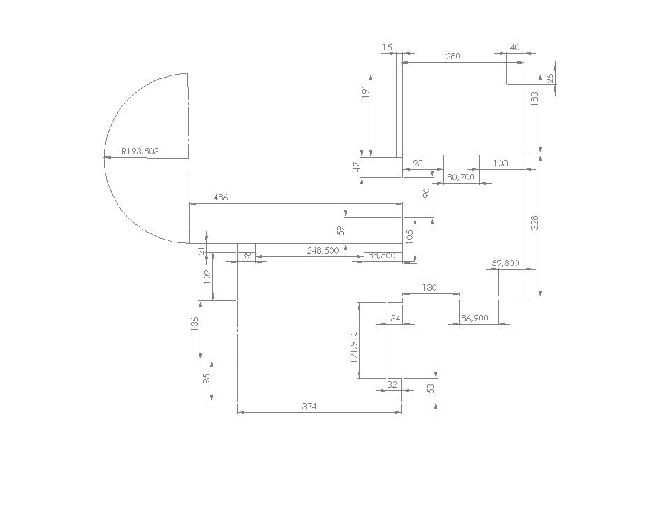
Комплексный ремонт квартиры. Район цирка. ГК потолок. пол: плитка/ паркет доска. Квартира в новом доме. Первый ремонт. Хотим начать как только найдем подходящую бригаду. Сроки выполнения не больше 2-2.5 мес. Все виды работ кроме электрики. Прикрепляю план квартиры. Прошу предоставить примерную смету на эмейл с указанием подхода к работе, организации процесса. (приветствуется наличие скидки на закупку материалов, %, указать в письме). Так же звоните по указанным номерам для получения более детальной информации.
Украина, Киевская область, г. Киев
Тендер открыт
с 31.03.2014 по 7.04.2014
Бюджет
Прикрепленный файл: скачать
Заказчик
Кирилл Александрович
Всего тендеров: 2
Зарегистрирован:
11.02.2014 г.
Контактные данные
Тендер закрыт.
Вы не можете ответить на тендер
Тендер закрыт или заказчик нашел исполнителя
Бригада «Ремонт НЕдорого»
Рейтинг: 597
Отзывы: 1
Ремонт квартир, офисов, домов. Комплексный и частичный ремонт квартир и офисов (под ключ) Арки, разрушение стен, перепланировка, беспесчанка, штукатурка, покраска, оклейка обоями, электрика, сантехника, плитка, гипсокартон, вагонка, подвесные потолки, паркет. Одним словом от «А» до «Я».097.776.12.45 звоните договоримся.
Бригада «Бригада по ремонту»
Рейтинг: 44
Отзывы: 0
выполняем комплексный ремонт квартир приемлемые цены. качество и выполнение робот в срок гарантируем.
тел.0954293670 Олег звоните.
Бригада «Стефанський Олег»
Рейтинг: 13
Отзывы: 0
Бригада квалифицированных мастеров выполнит ремонт любой сложности(внутренних работ).Недорого,
качественно и быстро...093 409 14 69
Бригада «Ремонт Квартир Кухни»
Рейтинг: 55
Отзывы: 0
Бригада опытных специалистов качественно и недорого выполнит ремонт квартиры,офиса котеджа под ключ.В наличии имеется весь необходимый инструмент.Возможен просмотр готовых ремонтов в квартирах в центре киева и не только.Строительный материал с завода.096-917-27-32
Мастер «Шкабура Николай Владимирович»
Рейтинг: 58
Отзывы: 0
самые классные ремонты это у нас есть фото работ на сайте. гарантия качества.можно доставка материала по нормальным ценам. 097 985 55 60 Николай.
Бригада «Уют-Строй»
Рейтинг: 79
Отзывы: 0
Готовы выполнить Ваш заказ,точьная смета при осмотри объекта.
Моб:0964353930 Руслан.
Бригада «Ремонт квартир Киев и об»
Рейтинг: 49
Отзывы: 0
Готовы выполнит ваш заказ быстро и качественно под ключ как вы сказали без электрика ,,,готовы приехать составит смета и обсудит детали это без платно !!! Эдуард тел;0939262626-0983588808-0993772121
Бригада «Alexandr 2013»
Рейтинг: 48
Отзывы: 0
бригада без вредных привычек,пунктуальные,доступные цены,при необходимости заключаем договор,гарантия,для более детальной информации на почту alex171108@yandex.ru или по тел: 0664794302 Александр
Бригада «Сергей Леонидович»
Рейтинг: 36
Отзывы: 0
Добрый вечер ,укажите свой эмейл и высоту потолков,стены под что(обои,декоративная штукатурка,покраска).
Мастер «Балконский Андрей Иванович»
Рейтинг: 158
Отзывы: 0
140 у.е за м2 по полу приблизительно. Смета после осмотра и замера. Опыт работы и знание технологии и последовательности операций.
Компания «Киев вест буд»
Рейтинг: 116
Отзывы: 0
ЕВРЕМОНТ (067)50-60-262 Роман www.vestbud.com.ua
(РОБОТА+МАТЕРИАЛ=950 грн м/кв)
наша робота и материал
1 Штукатурка стен по маякам (робота+материал)
2 Шпатлевка стен под покраску (робота+материал)
3 Монтаж потолков из гкл (робота+материал)
4 Шпатлевка потолков под покраску (робота+материал)
5 Заливка стяжки санузел (робота+материал)
6 Окраска стен водоэмульсионной краской за 2, раза или оклейка обоями (робота)
7 Поклейка, выготовка, покраска багета (робота)
8 Окраска потолка водоэмульсионной краской за 2 раза (робота)
9 Укладка плитки (робота)
10 Укладка паркетной доски (робота)
11 Монтаж плинтуса (робота)
12 Установка дверей (робота)
материал заказчика
1 паркетная доска
2 плинтуса
3 плитка
4 двери
5 краска
6 багеты
7 обои
дополнительно
1 монтаж електропроводки 70 грн/тчк. (штробление стен,
прокладка провода,установка подрезетников)
2 монтаж сантехрозводки 250 грн/тчк. (штробление стен,
разводка труб,установка заглушек)
Бригада «Виталий Николаевич 777»
Рейтинг: 9
Отзывы: 0
Мы фирма "ПромТехБуд" и ЧП"Щасны В.Н."
работаем на рынке более 10 лет
Готовы помочь с выполнением работ
Полный пакет документов
Любой вид оплаты
Гарантия,сроки,качество
0503563396-Виталий
Бригада «Остапенко Максим»
Рейтинг: 61
Отзывы: 0
Добрый день готовы выполнить ваш заказ .Можем заключить договор и установить сроки .Для более детального подсчета сметы можете связаться по тел 067 127 72 20 или e.mail ostapenko-m17@mail.ru
Мастер «СПД Христенко»
Рейтинг: 46
Отзывы: 0
Отделочные работы, комплексный ремонт помещений, есть готовые работы для просмотра, могу сбросить на почту смету предыдущего объекта по которой вы можете сориентироваться по ценам. 097 587 97 50 Александр.
Компания «ТОВ Исполины»
Рейтинг: 20
Отзывы: 0
105 у.е м2 по полу 097083 85 30
Компания «Шатро»
Рейтинг: 30
Отзывы: 0
ООО "Шатро". Наши квалифицированные сотрудники помогут вдохнуть в ваше жилище новую жизнь и придать ему ухоженный, усовершенствованный и индивидуальный облик. Мы беремся за ремонтно строительные работы любой сложности, будь то оштукатуривание и окрашивание стен и потолков, заливка и выравнивание пола, укладка напольного покрытия, окрашивание багетов, установка сантехники, дверей, окон, выравнивание неровностей на стенах, укладка плитки в ванной и на кухне, оклеивание стен обоями, шпаклевание и многие другие работы.
Наш сайт: shatro.com
тел. 0675946372
Мастер «Sandr»
Рейтинг: 10
Отзывы: 0
Здравствуйте!
Готов выполнение дизайн проекта
цена после согласования ТЗ
мои работы и цены можно посмотреть - http://bilsany.weebly.com/
https://www.free-lance.ru/users/sffera/
http://freelance.ru/users/billsany/
Skype - bilsany
ICQ - 614331050
E-mail - bilsany@gmail.com
tel — +380934939719
С уважением,
Александр.
Мастер «Ремонт квартир домов кот»
Рейтинг: 19
Отзывы: 0
Здравствуйте.готов предложить вам наши посланы по ремонту квартир.мы займайемось всима выдамы ремонту плыточни роботы 80-100гр м2 шпакльовка з покраской 50.подвесные потолкы аркы.наши цены деловые и качественные.на роботу дайом гарантию до 15 лет.мой тел.0989937939 Ярослав
Бригада «БК-Стильный Ремонт»
Рейтинг: 136
Отзывы: 0
Если еще актуально звоните 0663777703 фирма выполнит работы качественно и аккуратно. http://repair-of-apartments.com.ua/
Бригада «Бригада специалистов»
Рейтинг: 34
Отзывы: 0
Компания предлагает свои услуги по ремонту Вашей квартиры.цены наши можно увидеть на сайте
http://mastera-remonta.com.ua/.Если Вас устраивают наши цены Мы готовы подготовить Вам смету!
тел 0978622728.
С ув.Тамара.
Компания «Палсик ЧП»
Рейтинг: 10
Отзывы: 0
Компания "Палсик" предлагает весь спектр ремонтно-строительных услуг: от бюджетного косметического ремонта квартир в типовых домах до высококачественного элитного ремонта. Отделка коттеджей класса "Люкс", от разработки архитектурного проекта или дизайн-проекта до сдачи Заказчику завершенного объекта.
Детальная смета при осмотре объекта и учёте всех пожеланий.
Виталий (093) 2079683
Наши работы можно посмотреть на сайте http://www.palsik.com.ua
Мастер «СК Господар»
Рейтинг: 18
Отзывы: 0
Добрый День!Наша фирма занимается комплексным ремонтом квартир, офисов, коттеджей.Можем сбросить Вам предварительную смету с полным расчетом стоимости работ и материалов.Наши контакты тел.067-499-78-94, электронная почта:office@bkg.kiev.ua. Сбросе свой эмейл и укажите номер телефона, для отправки.
Бригада «300 спартанцев»
Рейтинг: 15
Отзывы: 0
сделаем ВСЕ недорого, если нужно поможем с материалами, купить по ценам от завода в розницу 093-523-42-48
Мастер «Юрковец Сергей Степанович»
Рейтинг: 59
Отзывы: 0
делаю квартиры под ключ!lika_angel_26@mail.ru присылайте план составлю смету.0509393817 Сергей
Бригада «Криворотько Василий»
Рейтинг: 11
Отзывы: 0
Выслал Вам приблизительную стоимость отделочных работ на e-mail
Мастер «Василь»
Рейтинг: 44
Отзывы: 0
Доброго дня в нас бригада 3-4 чоловіка, можем виконати ваш заказ .досвід роботи 15 років допоможем купити матеріал дешевше епіцентра, є весь інструмент, проживаєм у києві приблизно ціна роботи по підлозі 600гр кв м ,туди входять всі роботи. Порядність гарантуєм, якщо цікаво телефонуйте 0974400700 Дуже дякую!!
Компания «ЧП Кузьменко»
Рейтинг: 41
Отзывы: 0
Здравствуйте, рады предложить Вам: проектирование и изготовление корпусной мебели на заказ: кухни, шкафы-купе, прихожие, гостиные, детские, гардеробные комнаты...
Широкий выбор материалов: ДСП, МДФ, пластик, шпон, дерево, искуствен камень, пескоструй, фотопечать и др.
Работаем по договору, надаем гарантию и послегарантийное обслуживание. Бесплатный выезд.
Компания «Kadesign»
Рейтинг: 44
Отзывы: 0
дизайн интерьера и реализация проектов.
+380 (68) 012-82-76